为加强学科建设,促进医院长远发展,特向海内外公开招聘各类人才。
一、医学人才(常年招聘)
学科带头人:在国内外本专业有一定的影响力和知名度;原则上要求具有博士学位、研究生导师资格;有较强的外语交流能力;年龄原则上不超过45周岁。
优秀往届生:原则上要求具有博士学位,有三甲医院工作经历,年龄原则上不超过35周岁;符合武汉大学优秀青年学术骨干条件者,可享受人才引进相关待遇。
临床技能型紧缺人才:根据科室需求及实际工作需要,对于有特殊专长且临床科室急需的技能型人才,可适当放宽录用条件。
二、2023年招聘计划
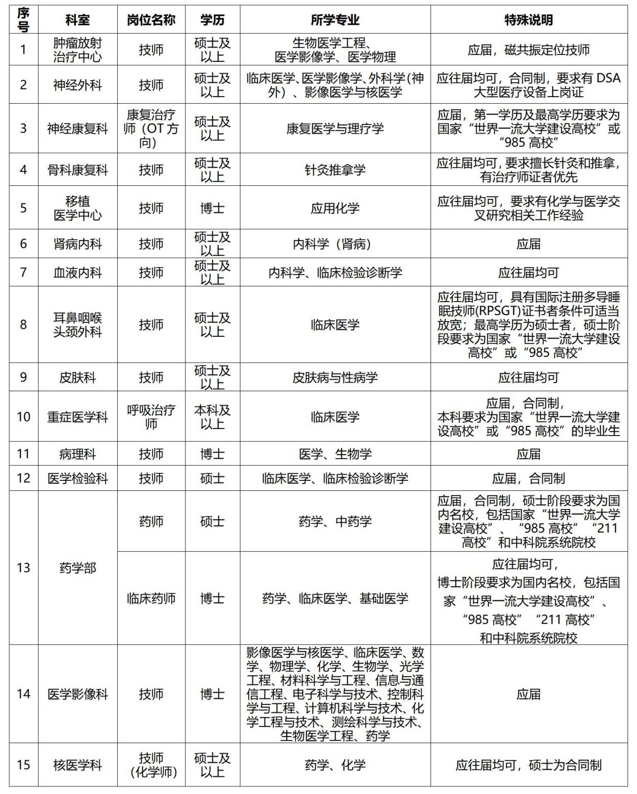
(一)医师

注:1、临床八年制博士应届毕业生可不受专业限制,应聘各科室。
2、医师岗位往届生须在资格审核时取得执业医师资格证,应届生应具有报考资格并在入职一年内取得。
医院高度重视儿科、重症医学科、麻醉手术科、急救中心等紧缺专业的学科建设和人才培养,大力推动相关学科的融合发展。上述科室岗位需求量较大,热忱欢迎临床医学各专业博士毕业生申报!
(二)技师、药师等专技岗位

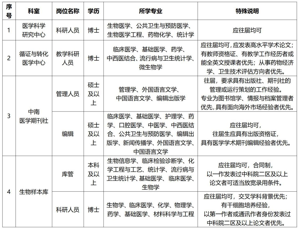
(三)科研及其他岗位

三、成长机会
医院为新进职工成长提供强力支持:
1、优秀博士(后)毕业生招聘奖励:医院鼓励优秀博士毕业生及博士后来我院工作,经个人申请、科室推荐,取得相应学术成果经认定后,可享受安家费及科研启动经费,最高奖励可达70万元。
2、预留院博士后资格:面向优秀新进博士,在取得录用资格后,鼓励进入本院博士后工作站继续从事科研工作,以支持有创新精神的年轻潜力人才更快成长。8年制博士获得录用资格后,原则上应进入博士后工作站。预留院博士后达到出站条件即可出站从事临床工作。
3、入职后符合相应条件的,可被推荐申报我院及武汉大学相关青年人才培养项目,包括青年交叉学科专项基金、优秀中青年人才培养计划等。
四、应聘人员注意事项
(一)资格要求
1、遵守中华人民共和国法律,无违法违纪等不良记录;无违反科研诚信或学术不端行为。
2、身体健康,道德品质良好,有团队合作意识和奉献精神。
3、除特殊说明外,起点学历要求为全日制统招本科,不含“中起本”、“专套本”、“专升本”、成教、电大、自考学历及参加中职、高职对口高考毕业生;同时,应届毕业生一般应在2023年7月31日前取得各阶段的学历和学位证书,往届毕业生须在资格审核时已取得各阶段的学历和学位证书。
4、本科生须通过国家英语四级考试,研究生须通过国家英语六级考试,或具有有效的TOFEL成绩85分及以上、IELTS(雅思)成绩6.5分及以上,留学人员须提供相当水平的外语成绩证明。英语四、六级未通过者须有第一作者(排名第一)的高水平学术论文(2区及以上)。
5、对于应聘临床及科研岗位的硕士及以上学历人员,原则上要求有以第一作者身份发表的高水平学术论文。
6、除特殊说明外,博士年龄一般不超过35周岁,本科和硕士年龄一般不超过30周岁。
7、应聘者提供的个人信息、资料应真实可靠,对弄虚作假或在考核过程中作弊或有违反科研诚信行为的应聘人员,一经查实,将取消其应聘资格。
(二)相关待遇
除特殊说明外,本科学历毕业生按合同制聘用;硕士及以上学历毕业生按人事代理制聘用。
(三)网上申请地址及截止时间
1、应聘者可通过以下二种方式进入中南医院招聘网页申请页面:
电脑端网址:https://special.zhaopin.com/2022/cd/whdx080958/jobs.html
注意事项如下:
(1)请根据招聘条件慎重选择应聘科室及岗位,每人只能申请一个岗位,且不能重复投递;
(2)简历附件必须包括各阶段学历学位证、教育部学籍在线验证报告(查询学信网下载,网址https://www.chsi.com.cn/)、科研能力等相关材料。
如有以第一作者(含共同第一)/通讯作者(含共同通讯)发表或处于接收状态的文章,请在简历附件中提供文章电子版(至少包含文章首页),且标明作者的排名情况(例如:共一排三)、接收函截屏(处于接收状态的文章)、SCI文章必须提供检索报告图片或web of science的检索界面截图(须含中科院分区情况、影响因子)。
(3)简历提交成功后系统会有提示,可在招聘网页的“个人中心”查看简历状态,请保留相关提示信息;
(4)请提供完整、准确的个人信息,因个人信息不实造成的一切后果均由应聘者本人承担。
2、简历投递时间为即日起至2023年2月17日24:00,所有应聘人员务必在报名截止时间前通过网络报名系统填写个人资料。
3、网上申请后请持续关注武汉大学中南医院网站(http://www.znhospital.cn)-医护专业版-人才招聘-通知公告,以了解招聘工作后续安排(具体资格审核及面试时间以我院官方网站通知为准)。
(四)有关说明
1、医院将对所有应聘者提交的应聘信息进行初步筛选,根据招聘条件,综合各方面素质能力要求,经集体评选,择优选取应聘者参加初试。通过医院综合面试的应聘者,需参加科室试工考察,考察合格者,方可进入入职体检环节。
2、具备冲击国家级青年人才计划培养潜力的优秀青年人才可不受专业和指标限制,一事一议。
3、医院将对应聘者的心理素质进行测评,测评结果作为择优确定拟录用人员的重要参考。应聘者不按规定参加体检、心理素质测评的,医院有权终止其录用程序。
4、具体面试时间待定,请保持所留联系方式的正确和畅通;因应聘方联系不畅造成的后果由应聘者本人承担。
5、有下列情形之一的人员,不得报名应聘:
(1)曾因犯罪受过刑事处罚的人员或曾被开除公职、开除党籍的人员;
(2)尚未解除党纪、政务处分或正在接受纪律审查、监察调查的人员;
(3)涉嫌违法犯罪正在接受司法调查尚未作出结论的人员;
(4)根据中共中央组织部、人力资源社会保障部关于印发《事业单位人事管理回避规定》的通知(人社部规〔2019〕1号)精神,构成应回避关系的招聘岗位;
(5)法律、政策规定不得聘用为事业单位工作人员的其他情形的人员。
(五)联系方式
通信地址:武汉大学中南医院人事处(武汉市武昌区东湖路169号,邮编:430071)
联系电话:027-67813017
联系人:杨老师 于老师 乐老师
武汉大学中南医院人事处
2023年1月20日
原文标题:武汉大学中南医院2023年医技岗位招聘公告
文章来源:http://www.whwsrc.cn/lists/23/374.html
*声明:本站发布的招考动态来源于考试官方网站,本站整理编辑,若涉及版权或错误,请联系本站予以更改或删除。点击反馈

关注公众号