为贯彻落实省委、省政府关于全面深化新时代教师队伍建设改革的有关要求,根据《事业单位人事管理条例》(国务院令第652号)、《事业单位公开招聘工作人员暂行规定》(人事部令第6号)、《关于进一步做好艰苦边远地区县乡事业单位公开招聘工作的通知》(鄂人社函〔2017〕220号)和省教育厅、省委编办、省人社厅、省财政厅、省发改委《关于做好2023年全省中小学教师公开招聘工作的通知》(鄂教人函〔2023〕2号)等文件精神,结合我县教师岗位空缺情况,本着“公开、平等、竞争、择优”的原则,经省委编办批准、县委编委同意,拟面向社会公开招聘31名义务教育学校教师(含新机制)和20名公办幼儿园教师。现将有关事项公告如下:
一、招聘岗位及数量
根据事业单位编制、岗位空缺情况及工作需要,2023年竹溪县面向社会公开招聘31名义务教育学校教师(含新机制)和20名公办幼儿园教师。其中小学学段共5名(音乐4名、心理健康1名)。初中学段(新机制)共26名(道德与法治1名、语文2名、数学6名、物理3名、化学2名、生物1名、地理1名、历史1名、英语1名、音乐2名、美术3名、心理健康3名),具体岗位如下:
(一)新机制初中教师岗位
编号 | 学段 | 岗位总数 | 道德与法治 | 语文 | 数学 | 物理 | 化学 | 生物 | 地理 | 历史 | 英语 | 音乐 | 美术 | 心理 |
总 计 | 26 | 1 | 2 | 6 | 3 | 2 | 1 | 1 | 1 | 1 | 2 | 3 | 3 | |
初中学段(合计) | 26 | 1 | 2 | 6 | 3 | 2 | 1 | 1 | 1 | 1 | 2 | 3 | 3 | |
1 | 竹溪县天宝乡中心学校 | 7 | 1 | 1 | 1 | 1 | 1 | 1 | 1 | |||||
2 | 竹溪县泉溪镇中心学校 | 4 | 1 | 1 | 1 | 1 | ||||||||
3 | 竹溪县丰溪镇中心学校 | 7 | 2 | 1 | 1 | 1 | 1 | 1 | ||||||
4 | 竹溪县桃源乡中心学校 | 1 | 1 | |||||||||||
5 | 竹溪县向坝乡中心学校 | 7 | 1 | 1 | 1 | 1 | 1 | 1 | 1 | |||||
(二)自主招聘小学教师岗位
编号 | 学段 | 岗位总数 | 音乐 | 心理 |
总 计 | 5 | 4 | 1 | |
小学学段(合计) | 5 | 4 | 1 | |
1 | 竹溪县新洲镇中心学校 | 1 | 1 | |
2 | 竹溪县兵营镇中心学校 | 1 | 1 | |
3 | 竹溪县桃源乡中心学校 | 1 | 1 | |
4 | 竹溪县向坝乡中心学校 | 2 | 1 | 1 |
(三)自主招聘幼儿园教师岗位
编号 | 学段 | 岗位总数 |
合计 | 20 | |
1 | 乡镇幼儿园 | 20 |
二、招聘条件
(一)报考人员须同时符合以下条件:
1.思想政治素质好,拥护党的路线方针政策,具有全心全意为人民服务的宗旨意识,遵纪守法,品行端正。
2.有理想、有追求、责任感强,爱岗敬业,乐于奉献。
3.具有符合教师岗位的专业能力,有较好的表达能力和较强的综合素质,身心健康。
4.农村义务教育初中学段招聘教师应具有大学本科及以上学历(获得学历、学位),农村义务教育小学学段和公办幼儿园招聘教师应具有专科及以上学历。
5.持有相应学段教师资格证书,持有高学段教师资格证人员可以报考低学段的岗位。持有效期内的教师资格考试成绩合格证明和符合教师资格认定条件的普通话水平测试等级证书,且2023年12月31日前能取得教师资格证的,可以报名考试。
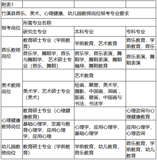
6.报考音乐、美术、心理健康和幼儿园教师岗位要求专业对口,具体专业见附表1。
7.报考年龄应在30周岁及以下(即1992年1月1日及以后出生)。硕士研究生及以上学历、资教生(含特岗生)、“三支一扶”服务期满人员报名参加考试的,年龄可放宽至35周岁及以下(即1987年1月1日及以后出生)。对报考乡村振兴重点帮扶县(市、区)的新机制教师,年龄可放宽至40周岁及以下(即1982年1月1日及以后出生)。
(二)有下列情况之一的不能报考:
1.现役军人;
2.全日制高校在读的非应届毕业生;
3.涉嫌违法违纪正在接受审查的人员和尚未解除党纪、政纪处分的人员;
4.在公务员招考和事业单位公开招聘考试中被认定有严重违纪违规行为尚在禁考期内的人员;
5.竹溪县在编教师;
6.法律法规规定的其他情形。
三、报考程序及步骤
本次公开招聘工作采取全省统一笔试、市(州)综合统筹、县(市、区)具体组织的方式进行。
(一)报名时间与方式
报名时间:2023年3月15日9:00至3月21日17:00。
报名方式:本次招聘考试的报名、缴费、笔试准考证打印均通过湖北省教育考试院网(http://www.hbea.edu.cn/)进行,报名费按照我省公务员和事业单位公开招聘人员考试费标准执行,笔试每人每科按50元收取,合计100元/人,面试收费标准为每人每次50元。信息填报完成后,考生可于2023年3月15日9:00至3月21日17:00在报名系统进行网上缴费。符合享受减免报名费条件的考生,请于缴费期间(工作时间)到十堰市教育考试机构办理减免手续。在报名截止前,允许考生(含已经缴费完成的考生)对报名相关信息进行修改。
考生须如实填报个人信息,并对信息的真实性和准确性负责。笔试报名环节不进行资格审核。报名结束后,系统会自动将考生的姓名、身份证号、照片三项信息与公安权威库信息进行对比,并同时比对考生报考的岗位信息。
建议考生合理安排时间,错峰报名、缴费,逾期未完成缴费的,视为自动放弃考试。
(二)报名要求
1.报考人员可在报名期间登录湖北省教育考试院网报名。报名时,报考人员应仔细阅读招聘公告和诚信应考承诺书,如实填写相关信息。如考生报名资格条件不符合岗位要求或填写信息错误,以及弄虚作假,在面试前资格审查时将取消面试资格。由此产生的后果由考生本人承担。
2.报名与考试均使用二代身份证,报考人员上传本人近期免冠正面电子证件照片(jpg格式、两寸、20KB以下)。
3.本次招聘实行“岗位计划编制到校,考生志愿填报到县”的方式进行,即:岗位计划和人员编制核定到学校,考生报名志愿分类别分学段分学科填报到县,报考人员只能选择一个岗位报名。
4.报名期间,各岗位报名情况在考生报名系统定期更新。
5.整个报名考试过程中,考生请勿随意更换报名时填报的手机号码,以免无法接收到相关信息。
(三)笔试准考证打印
网上报名成功后,报考人员应于笔试考前一周登录湖北省教育考试院网下载打印笔试准考证以备赴考。
(四)技术支持
考生在报名及打印准考证过程中遇到问题可登录报名网站查询或拨打电话027-59769924转4544或5660联系。
四、笔试
(一)笔试时间及地点
1.笔试时间为2023年4月22日,具体安排是:
14:00--15:30教育教学专业知识
16:00--17:30综合知识
2.笔试地点详见准考证。
(二)笔试内容及要求
1.笔试内容分为教育教学专业知识和综合知识两科,均采用闭卷方式进行。
2.教育教学专业知识科目分学段、分学科命题,根据教学需要和招聘条件,以学科专业知识为主要内容。如:教学论与学科教学法、分析和解决教育教学实际问题的基本技能、普通高校相关专业基础课程范围内的基本知识。其中:
幼儿园(1科):学前教育。
小学分为(11科):语文、数学、科学、英语、道德与法治、音乐、体育、美术、信息技术、心理健康、劳动技术。
初中分为(14科):语文、数学、英语、道德与法治、历史、地理、物理、化学、生物、音乐、体育与健康、美术、信息技术、心理健康。
3.综合知识科目涵盖政治、经济、法律、科技、历史、时事、英语、计算机等方面的知识,同时考察考生的观察分析、逻辑思维、语言理解、综合协调、竞争发展能力和心理素质。
4.教育教学专业知识科目将按照幼儿园、小学、初中三个学段26个学科分别命题,开考学科与招聘教师学科分类相一致;综合知识科目不分学段学科,所有考生使用同一套试卷。
5.笔试要求
(1)考生进入考场时,一律接受金属探测器检查。考生不得携带无线电通讯工具等物品进入考场。
(2)无线电通讯工具包括:手机、微型电脑、微型耳麦;伪装成计时工具、手镯、项链、皮带扣、纽扣等配饰类或橡皮擦、钱包等形式的无线电发射、接收装置及附件;手镯、项链、纽扣等形式的拍摄、扫描设备;电子贮存设备等。
(3)考场内统一配挂无声挂钟,考生一律不得携带计时工具进入考场。发现计时工具视同作弊。
(4)考生在考试开考60分钟后,才能交卷离开考场。但不能离开考点,在考点规定的地点等候,考试结束后方可离开考点。
五、笔试成绩查询及计算方法
(一)成绩查询
笔试结束后,由省教育考试院统一组织阅卷评分,考生可于5月下旬通过湖北省教育考试院网(http://www.hbea.edu.cn)查询个人的笔试成绩。
(二)计算方法
教育教学专业知识、综合知识两科满分各为100分,考生的笔试成绩=教育教学专业知识考试成绩×70%+综合知识考试成绩×30%。根据本县实际情况,笔试划定最低合格控制线为40分,考生笔试成绩未达到最低合格控制线的,不得确定为面试入围人选。
服务期满2年且考核合格的“三支一扶”计划(含资教、特岗)和大学生志愿服务西部计划项目人员、在军队服役5年(含)以上的高校毕业生退役士兵,报名本次招聘考试且参加了统一笔试,可在折合成百分制的笔试成绩上加5分。符合加分政策条件的考生应于3月15日9时至3月21日17时到报考岗位所在地的市(州)教育考试机构提交相关材料(原件及复印件),逾期不再受理。该类考生笔试计算公式为:考生笔试成绩=教育教学专业知识考试成绩×70%+综合知识考试成绩×30%+5。
六、资格审查及面试
(一)资格审查
1.县教育局、县人社局根据省教育厅、省人社厅发布的考生笔试成绩,分类别分学段分学科依笔试成绩从高到低、按1:3的比例确定面试入围初步人选名单(因教育教学需要,面试入围人选不足1:3的,可不核减岗位,通过划定面试成绩合格线,经考核后决定是否聘用),并向社会公布。
2.县教育局会同县人社局具体组织面试资格审查、通知面试人选、组织面试工作。面试初步人选参加资格审查时,需提供相应证件原件及复印件。具体如下:笔试准考证、二代身份证、学历学位证书、教师资格证书、与笔试准考证相同的照片2张以及招聘岗位所要求的其它资料。其中属2023年应届毕业生暂未取得学历、学位证书的,应提供所在高校出具的可获得相应学历学位证明,聘用通知下达前应提供正式学历学位证书原件及复印件。持教师资格考试成绩合格证明报考的考生,需查验成绩合格证明和普通话等级证明,并须在2023年12月31日前取得教师资格证。不能按要求提供学历、学位、教师资格等证书的,取消聘用资格。
3.面试资格审查合格者,由县教育局发放《湖北省2023年中小学教师公开招聘面试通知书》,确认为面试正式人选。面试初步人选不按照指定时间、地点参加资格审查视为自动放弃,取消面试审查资格。在面试资格审查期间,出现自动放弃或资格审查不合格情况的,审查单位应注明事由,经审查人和分管领导签字存档备查(如考生在现场,应由考生签字确认)后,依该类别该学段该学科笔试成绩从高到低依次递补。
(二)面试
1.制定面试工作方案。面试初步入围人选名单下发后,县教育局会同人社局制定面试工作方案,并报市教育、人社部门核准。
2.面试时间地点:县教育局根据实际情况确定,具体见竹溪政务网面试公告。
3.面试重在测试教育教学能力,考察考生的专业素质和课堂教学能力,义务教育学段教师面试主要以讲课或说课的方式进行(其中音美教师要增加专业技能展示)。幼儿教师面试主要以专业技能展示为主。面试成绩满分为100分。面试分数当场向考生公布并由考生签名确认。面试方式和形式以另行发布的公告为准(http://www.zhuxi.gov.cn)。
4.考生在面试开考前10分钟未到达指定面试地点或者弃考的,取消其面试资格。
七、考察、体检
1.确定考察、体检人选。考生的考试总成绩为笔试成绩×40%+面试成绩×60%。根据考试总成绩从高到低,按招聘岗位1:1的比例确定考察、体检人选。考生综合成绩相同时,以面试成绩高者优先。如遇末位笔试成绩、面试成绩都相同,则以加试面试的方式确定考察、体检人选。考生的综合成绩在竹溪政务网(http://www.zhuxi.gov.cn)发布。
2.考察、体检。对进入考察、体检人选采取函调、实地考察、审查档案等形式进行考察,主要了解其在校期间、待业期间或工作期间的综合表现。同时组织进行体检。体检参照公务员体检有关规定执行,统一到指定医院集中参加体检,费用由考生自行负担。考察和体检合格的,确定为拟聘用人员,名单在竹溪政务网予以公示,公示时间不少于7个工作日。考察或体检不合格或出现自动放弃的,通知考生并以书面方式确认后,根据综合成绩由高到低依次递补。公示无异议的,确定为拟聘用人员。
八、公示与聘用
1.公示:对拟聘用人员公示7个工作日。公示期间,设立举报电话(县纪委:0719—2726202;县教育局:0719—2731147),接受社会监督。
2.聘用:根据岗位拟聘人数按考试综合成绩由高到低依次选岗(被确定为拟聘用的考生按考试综合成绩由高到低依次选择学校,其中音乐、美术考生选择学校时面试成绩优先),岗位确定后,对公示无异议者签订《聘用合同》,办理聘用手续和编制实名制登记手续,并及时核发工资。聘用人员按政策规定纳入岗位管理,并按统一的聘用合同范本签订聘用合同,明确聘期任务,约定最低服务期限为5年(含试用期),在最低服务期内自动离岗或辞职的记入本人诚信档案。服务期内若参加本县以外的其它各类考试,不予出具同意报考证明;要求调离我县的,不予办理调动手续。
被聘人员自接到聘用通知20个自然日内不报到的,取消聘用资格,取消后空缺的岗位不再递补。
九、其它
1.应聘人员有违纪违规行为的,按照《事业单位公开招聘违纪违规行为处理规定》(人社部令第35号)处理,涉嫌犯罪的及时移送司法机关。
2.招聘工作接受纪检监察部门及社会各界的监督。从事考试、考核等招聘工作的人员与报考者有回避关系的,应当实行公务回避。招聘单位和主管部门的工作人员在招聘工作中滥用职权、玩忽职守、徇私舞弊的,依法给予处分;构成犯罪的,依法追究刑事责任。
3.本次公开招聘考试不指定考试辅导用书,不举办也不委托任何机构举办笔试和面试辅导培训班。
考生应随时保持通讯畅通,通讯方式变更后,应主动告知竹溪县教育局。因无法与考生取得联系所造成的后果,由考生自行负责。
附表1:竹溪县音乐、美术、心理健康、幼儿园教师岗位报考专业要求

竹溪县人力资源和社会保障局
竹溪县教育局
2023年3月10日
*声明:本站发布的招考动态来源于考试官方网站,本站整理编辑,若涉及版权或错误,请联系本站予以更改或删除。点击反馈

关注公众号