武汉东湖学院是经教育部批准设立的一所全日制普通本科高校。前身为创办于2000年的武汉大学东湖分校,是全国最早设立的四所独立学院之一。2011年经教育部批准转设并更名为武汉东湖学院。
武汉校区坐落在武汉市江夏区大学城,位于全国最大的城中湖——汤逊湖之滨,紧临国家光电子产业基地“中国光谷”。
学校立足“地方性、应用型”的办学定位,秉承“厚德、笃学、求是、创新”的校训精神,培养“一体两翼”德智体美劳全面发展的高素质应用型人才,办让党放心,让人民满意的教育,努力建设特色鲜明的高水平应用型大学。
为加强人才队伍建设,推动学校高质量发展,现面向社会公开招聘专任教师若干名,诚挚邀请海内外优秀人才加盟我校,具体内容如下:
一、基本条件
1.热爱祖国,忠诚党的教育事业,诚实守信,品德端正,有强烈的事业心、高度的责任感、良好的职业道德和团结协作精神;
2.有良好的思想政治素质,遵纪守法、遵守学校规章制度;
3.具有扎实的基础理论知识和专业理论知识,有较强的学术水平和教学科研能力,并能熟练运用现代科技教育技术为教学科研服务;
4.身心健康,能适应岗位工作要求;
5.博士研究生或硕士研究生(双证)。
二、相关待遇
1.全额带薪寒暑假、节日福利、五险一金、补充医疗保险、健康体检、带薪培训、国内外访学、工会福利。
2.本人获得的高水平教学、科研成果,可按照学校现行政策予以经费配套。
3.子女可进入学校对口的优质幼儿园和小学就读。
4.博士研究生在职期间每月享受博士津贴;晋升高级职称前享受副教授待遇。
5.符合条件的应聘者可申请学校公寓房一套,也可按照学校现行政策提供住房一套,面积88㎡至95㎡。
6.推荐申报湖北省“楚天学者计划”等人才计划,资助额度10-30万元不等。
7.具有博士学位的应聘者可申请应聘下述岗位:
(1)特聘教授:年薪不低于38万元,科研启动基金和安家费各10万元(分四年发放);或根据个人情况可一事一议;
(2)学术带头人:年薪不低于25万元,科研启动基金和安家费各8万元(分四年发放);或根据个人情况可一事一议;
(3)学术骨干:年薪不低于18万元,科研启动基金和安家费各6万元(分四年发放)。
8.学校根据工作岗位要求,若其配偶符合学校招聘条件,可以解决其配偶工作。
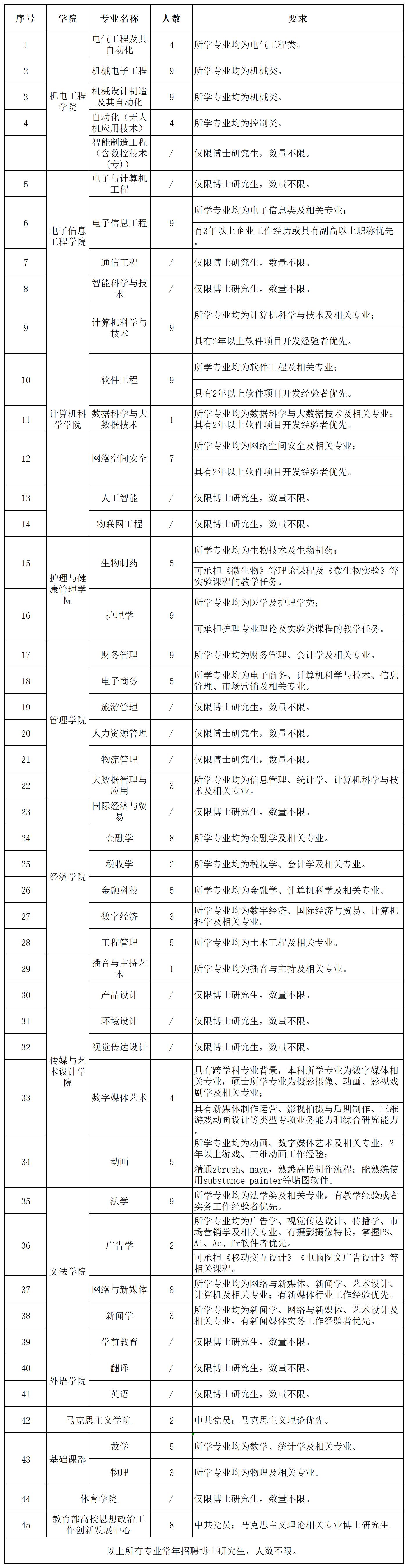
三、招聘岗位

四、应聘办法
1.应聘者提交个人简历一份(包括个人情况、详细的学历及工作经历、教学和科研成果以及联系方式等),并填写武汉东湖学院校外应聘人员报名表(在人事处网站下载)。
2.应聘材料电子版及报名表请发送至电子邮箱:dhrsc1@126.com,邮件主题注明“博士研究生+姓名+专业名称”或“硕士研究生+姓名+专业名称”。
3.联系人:陈老师 联系电话:027-81931131
*声明:本站发布的招考动态来源于考试官方网站,本站整理编辑,若涉及版权或错误,请联系本站予以更改或删除。点击反馈

关注公众号