一、学校概况
学校简介
湖北恩施学院(原湖北民族大学科技学院)坐落在世界硒都,人间仙境,天然氧吧,美丽如画的湖北恩施,是国家教育部批准设立的全日制普通本科高校。学校于2003年3月创办,2012年5月获得学士学位授予权;2021年2月,经教育部批准,转设更名为湖北恩施学院。现面向全国24个省份招生,全日制在校生近1.7万人。
育人理念
学校坚持“以父母之心育人,帮助学生成就梦想”的办学宗旨,秉承“正德至善、为学至精”的校训精神,践行“立德树人,因材施教,学以致用”的教育理念,突出“应用特长、职业特征、民族特色”的人才培养特色,创新“前期趋同,后期专化,产教融合,卓越培养,专项实习,精准就业”的“全链条”应用型人才培养模式,着力培养未来新型应用型技术技能人才。
学科专业
学校下设医学部、智能工程学院、建筑与艺术设计学院、财经政法学院、文化与传媒学院、音乐与体育学院、马克思主义学院、继续教育学院(乡村振兴学院)8个二级学院,华为云学院8个产业学院,恩施市中心医院等4个附属医院。已开设本专科专业近60个,拥有省级一流专业4个,省级一流本科课程10门,省级优秀基层教学组织5个,省优势学科和培育学科2个,形成了以医学为重点,突出艺术、教育特色,工、经、管、文、艺、教育等多学科专业协调发展的学科专业布局。
特色学院
学校与华为技术有限公司、中软国际教育科技股份有限公司、达瓦未来(重庆)影像科技有限公司、金蝶软件(中国)有限公司、讯方科技有限公司、恩施州“一红一绿”茶叶科技有限公司、北京中公教育科技有限公司开展名企深度合作成立了华为云学院鲲鹏中心、中软国际大数据学院、达瓦未来数字学院、金蝶数智财税学院、硒茶学院、中公教育产业学院等8个产业学院,与恩施州卫生健康委、湖北咿呀医疗投资股份有限公司、美年华整形外科医院、江西一脉阳光医学影像集团共建4个医学人才定向培养基地,构建了“企业为点、行业为线、区域为面、学校为体”的网状联合的产业学院培养体系
学习保障
学校现有教职工721人,研究生学历教师占比76.2%,副高及以上专业技术职务占比39%。现有主要教学科研仪器设备总值达7800余万元,纸质图书95万册,电子图书62万册;建有实习实训基地160多个,其中附属医院3个、教学医院8个。
学校设有国家奖学金、华为奖学金、中软奖学金、金蝶奖学金、考研奖学金等十类奖学金,专题开设各类考研班、考编班、考公务员班、考证班、名企(华为、中软、金蝶、达瓦等)订单班等,助力学生职业发展。近三年本科毕业生初次就业率达95%以上。
办学成效
学校曾被授予“全国西部计划志愿服务项目优秀项目办”“湖北省大学生思想政治工作先进单位”“湖北省高校招生工作先进单位”“湖北省大学生资助工作先进高校”“湖北省高校平安校园先进单位”“湖北省典型就业案例30强”等荣誉称号。近年来,学生在中国大学生“互联网+”创新创业大赛、中国大学生医学技术技能大赛、“挑战杯”等学科竞赛中多次斩获佳绩,获得国家级、省级奖励500余项;涌现了以“全国五一劳动奖章”获得者尹周,广东省“五四青年奖章”获得者刘强强,全国“大学生自强之星”罗港、谭林峰、何鸿飞,湖北省“长江学子”柯赖宇、唐杉等为代表的一大批优秀校友和学子。办学20年来,学校累计为国家和社会培养4万余名应用型人才,为地方经济社会发展作出了重要贡献。
定位愿景
学校始终坚持“地方性,应用型,开放性”的办学定位,坚持“文化塑校、质量立校、人才强校、科技兴校、特色名校、校友荣校”的治校方略,举“数字”旗,打“健康”牌,凸显“民族”特色,走“高质量应用型”发展之路,紧紧围绕区域经济社会发展和“两山”实践创新与乡村振兴发展需求,扎根恩施,立足湖北,面向华中,辐射全国,努力建设成为“省内知名、国内有影响、特色鲜明”的高水平新型应用型大学!
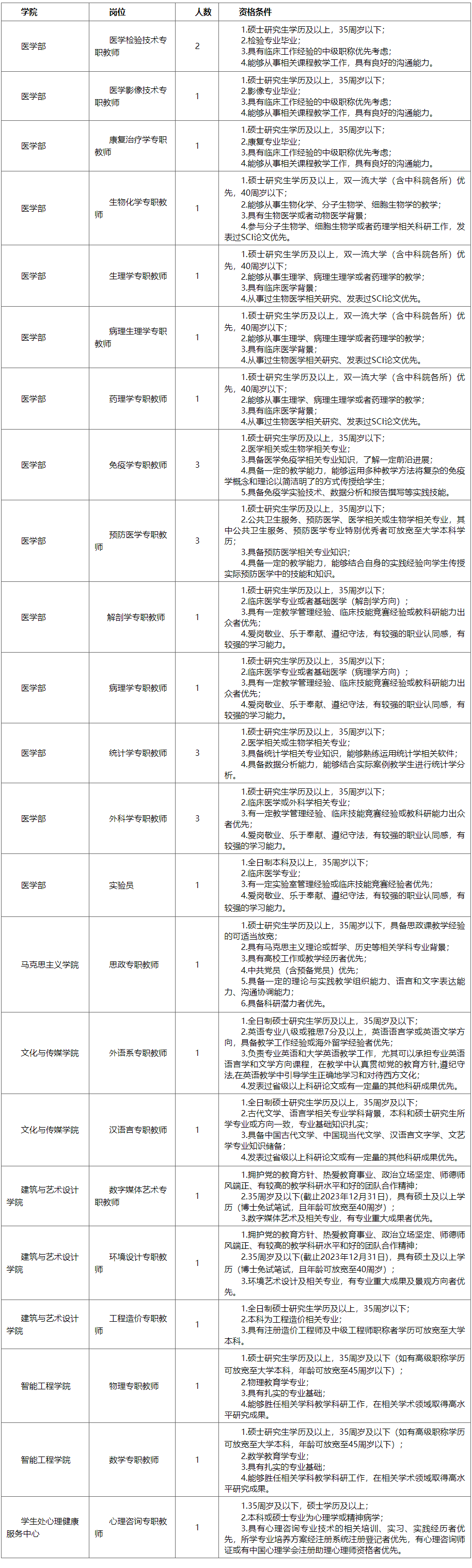
二、招聘计划
1.高层次人才
二级学院院长
专业:医学类、艺术学类、思想政治、教育学、文史类、计算机类、土木和建筑类、美术设计类
要求:院士、长江学者、省级以上教学名师等优秀人才
学科专业带头人
专业:医学类相关专业、舞蹈学、音乐学、法学、会计学等
要求:年龄不超过65周岁,原则上需具备教授职称或取得博士学位的副教授职称
博士研究生
专业:医学、计算机、法学、土木工程、环境设计、汉语言文学、音乐学、会计学等
要求:40周岁及以下,特别优秀者可放宽至45周岁
2.教师岗

3.新疆籍少数民族专职辅导员

4.思想政治辅导员

三、招聘条件
(一)基本条件
1.拥护党和国家的路线、方针、政策,坚持四项基本原则,热爱高等教育事业,遵纪守法,品行端正,治学严谨,实事求是,为人师表。
2.具有岗位所需的专业知识和业务能力,具备良好的职业道德。
3.具备适应岗位要求的身体条件。
(二)有下列情形之一的人员不得报考
1.涉嫌违法违纪正在接受审查的人员和尚未解除党纪、政纪处分的人员;
2.公务员招考和事业单位公开招聘考试中被认定有严重违纪违规行为尚在禁考期内的人员;
3.在读的非应届毕业生;
4.现役军人;
5.按照法律法规规定不得聘用的其他情形的人员。
四、拟录用条件
拟录用人员按学校规定进行体检和录用前审查,被发现以下情形的,将取消录用资格:
1.隐瞒应聘前病史且身体条件不符合岗位要求;
2.提供虚假材料的人员。
五、招聘流程
(一)应聘报名和综合面试
组织人事处通过学校官网、招聘网站、电子邮箱、现场或委托他人递交纸质材料等渠道接收应聘报名材料,相关用人单位根据岗位需求组织面试工作,专职教师岗位面试内容包括但不限于笔试、试讲。
(二)拟录用资格复审
组织人事处按照综合面试排序结果,依次通知拟录用人员配合开展录用前资格复审,包括但不限于无犯罪记录证明、体检报告、心理测试报告、政治审查报告等。
(三)书面录用通知
组织人事处协同用人部门明确岗位职责、薪酬定级、到岗时间,由组织人事处正式发出《录用通知书》。
六、应聘报名
1.应聘者应仔细阅读招聘公告,将以下应聘材料的电子扫描件,集中压缩后以“应聘XX岗位-本人姓名-202X年X月”命名发送至电子邮箱:
(1)《湖北恩施学院招聘报名登记表》(含照片))《湖北恩施学院应聘诚信承诺书》;
(2)身份证扫描件(报名与考试时使用的身份证必须一致,不能用新、旧两个身份证同时报名);
(3)毕业证、学位证,及其教育部认证报告(含学历、学籍、学位认证报告);
(4)应届毕业生需提供学校有关部门出具的在校学习成绩单。
2.学校将对投递简历进行资格审查,通过审查后以电话或邮件方式通知,未通过资格审查者不再另行通知。组织人事处组织有关部门根据岗位要求,开展综合考核评估。组织人事处按照综合面试排序结果,依次通知拟录用人员开具无犯罪记录证明,协同校内相关部门开展体检、心理测试、政治审查等工作。
3.简历投递时间
发布公告之日起,依据报名人数分批次开展面试,招满即止。
4.联系方式
地址:湖北省恩施市湖北恩施学院组织人事处
邮编:445000
电话:0718-8986219
联系人:徐老师
湖北恩施学院组织人事处
2023年12月18日
*声明:本站发布的招考动态来源于考试官方网站,本站整理编辑,若涉及版权或错误,请联系本站予以更改或删除。点击反馈


关注公众号