根据医院《“十四五”发展规划纲要》及《高层次人才引进实施办法(试行)》,为推动医院学科建设及高质量发展提供人才保障,医院面向社会长期引进高层次人才,现将有关事宜公告如下:
一、医院简介
武汉中西医结合骨科医院是武汉体育学院直属附属医院,湖北省首家公立三甲中西医结合骨科医院,现为湖北中医药大学骨伤专业研究生联合培养基地、湖北中医药大学教学医院。医院现开放床位550张,已达成“一总院、一分院区、两门诊部、两服务站、三校医院”的建设规模,装备有现代化的百级层流手术室、百级层流供应室,配备有两台1.5T核磁共振、两台64排CT、彩超、全自动生化分析仪、数字X线检查系统以及高档麻醉机、呼吸机、腹腔镜和微创手术器械、关节镜、骨科3D显微镜椎间孔镜、超声骨刀、关节导航、全碳纤维手术床、OEC-9900移动C臂、G臂先进设备。
医院在岗职工710余人,其中卫生专业技术人员600余人,高级职称90余人,硕、博及以上学历110余人,有8人被评为武汉市中青年医学骨干人才,1名博士生导师,9名硕士生导师,20人被聘为湖北中医药大学兼职教授。医院现有各类科研课题50余项,获得湖北省科学进步奖多项,国家专利90余项,拥有医学专著28部,在国家、省市各类专业委员会任职84人。
医院主院区病区11个,设有骨伤科、康复医学科(针灸科)、内科(老年病科)、外科、眼科等临床专业学科。骨伤科是医院特色优势学科,现有创伤骨科(正骨科)、骨关节科、脊柱外科、脊柱微创科、运动医学科、颈肩腰腿痛科、骨内科、康复医学科(针灸科)8个大病区,脊柱、关节、创伤、微创、骨病、筋伤、正骨、运动医学、显微骨科等九个二级专科。拥有2个湖北省中医重点专科(骨伤科、针灸康复科),2个武汉市中医重点专科(针灸科、老年病科),2个武汉市临床重点专科(骨科、老年病科)。
近年来,医院以中西医结合为发展方向,坚持“强专科,精综合”发展道路,坚持“123458”发展战略,坚持发展“一体两翼”医疗业务发展模式,在我院近50年形成的医疗业务特色优势的基础上,不断巩固和发展中西医结合特色医疗,不断发展和提高中西医结合骨伤专科、老年病科、外科、眼科等专科专病的诊疗水平,建成集临床、教学、科研、康复、体育科技服务与社区健康“六位一体”的三级甲等中西医结合骨科医院(附属医院)。
二、引进计划
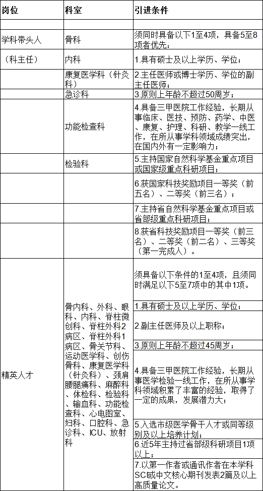
引进高层次人才20人。包括骨科、内科、康复医学科(针灸科)、急诊科、功能检查科、检验科等学科带头人(科主任),精英人才和职能部门负责人等。
三、基本条件
1.拥护中华人民共和国宪法,拥护中国共产党领导和社会主义制度,遵纪守法;
2.具有良好的政治素质和道德品行;
3.具有正常履行职责的身体条件和心理素质;
4.具有岗位所需专业知识和业务能力。
四、引进条件

五、考核
考核采取面试的方式进行,重点考察应聘人员专业相关知识、专业理论素养、专业技术能力、教科研能力等。
六、公示和录用
招聘录用人员名单在院务公开栏、医院官网予以公示,公示期为5个工作日。
对公示反映有问题并查有实据,不符合聘用条件的,取消其录用人员资格;对反映有问题但一时难以查实的,暂缓录用,待查实并做出结论后决定是否录用。对公示期满无异议的,按程序办理相关录用手续。
七、简历投递方式
网上投递:应聘人员通过邮箱投递简历,将个人简历、身份证、所有学历毕业证、学位证、资格证、执业证等应聘材料以附件形式发送至whs672@163.com,附件命名格式为:“岗位+姓名”,如“内科医师+张三”,请按照规定格式投递简历。
咨询电话:027-87878085(人力资源部)
监督举报电话:027-86643915(纪检监察办公室)
武汉中西医结合骨科医院(武汉体育学院附属医院)
2023年12月20日
*声明:本站发布的招考动态来源于考试官方网站,本站整理编辑,若涉及版权或错误,请联系本站予以更改或删除。点击反馈

关注公众号