武汉市新洲区人民医院始建于1951年,是一所集医疗、教学、科研、预防保健和急救于一体的国家三级综合医院。
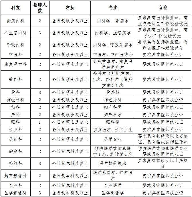
医院以“尚德、精医、求实、创新”的院训为指引,2016年医院党委被武汉市委授予先进基层党组织,2016年获湖北省综合医院中医药工作示范单位和湖北省进一步改善医疗服务行动计划示范单位,为武汉市医疗质量管理先进工作单位。 2019年获得省级“法治建设示范医院”与“武汉市综合医院中医药工作示范单位”光荣称号。 2020年荣获“湖北五一劳动奖状”、“湖北省抗击新冠肺炎疫情先进集体”。 因医院发展需要,现面向社会公开招聘。 一、招聘岗位: 二、招聘条件: 1、遵守中华人民共和国法律,无违法违纪等不良记录。 2、身体健康,道德品质良好,有团队合作意识和奉献精神。 3、护理专业要求:身高女生1.60米及以上,男生1.70米及以上;往届生年龄不超过28周岁且必须取得护士资格证,2023年应届生年龄不超过23周岁;临床医学专业要求:年龄不超过30周岁,特别优秀者可适当放宽年龄,往届生必须取得医师资格证;其他专业要求:年龄不超过30周岁。 4、全日制学历不含“3+2”、“中起本”、“中套本”、自考、成教、电大等非统招学历及中职对口高考毕业生(要求必须提供普通高中毕业证及网上查询结果);同时,应届毕业生一般应在毕业前取得各阶段的学历和学位证书,往届毕业生须在资格审核时已取得各阶段的学历和学位证书。 5、往届生必须在毕业后一直在医院从事本专业相关工作,有三级综合医院工作经验,条件可适当放宽(不包括放宽学历要求)。(必须提供医院工作证明或聘用合同) 6、应聘者提供的个人信息、资料应真实可靠,对弄虚作假或在考核过程中作弊的应聘人员,一经查实,将取消其应聘资格。 三、报名方式、时间及其他事项 1、报名方式:本次招聘将通过合作平台丁香人才网(www.jobmd.cn)进行简历投递,不接受线下及其他的简历投递方式。(已在丁香人才网中报名投递简历的人员请勿重复投递) 2、报名时间:3月4日至3月19日 3、面试及笔试时间:3月21日8:00-17:00 地点:新洲区人民医院儿科诊疗部 4、在丁香人才网上提交简历应聘申请时请提供完整准确的个人信息,应保证所留联系方式的正确和畅通,入围者将以手机短信方式通知招聘工作后续安排,未入围者不予通知,敬请留意。如因应聘方联系不畅或应聘材料不全等造成的后果由应聘者本人承担。 联系地址:武汉市新洲区新洲大街61号 联系电话:027-86936602
文章来源:https://mp.weixin.qq.com/s/uLK7TD9mu800gRuhac-EvQ
*声明:本站发布的招考动态来源于考试官方网站,本站整理编辑,若涉及版权或错误,请联系本站予以更改或删除。点击反馈

关注公众号