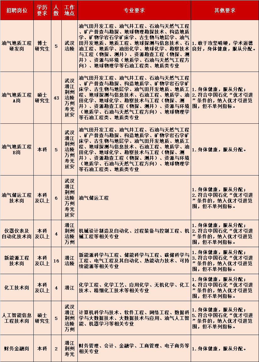
招聘岗位 / 2026校园招聘

注:以中国石化招聘网站信息为准。
招聘对象 / 2026校园招聘
1.本次校园招聘对象为2026年全国高等院校统招统分应届毕业生(定向、委培除外),回国(境)后初次就业且具有教育部留学服务中心派遣资格的国(境)外留学生(毕业时间在2025年1月1日至2026年12月31日期间);所学专业符合招聘要求且具有相应的学位学历证书。
2.外语成绩:硕士研究生大学英语六级(CET-6)425分及以上,大学本科生英语四级(CET-4)425分及以上,或同等外语水平。
招聘流程 / 2026校园招聘
1简历投递(2025年9月25日-11月15日)
报名网址:http://job.sinopec.com
(中国石化招聘网站)
2初选考试
考试准备:2025年11月16日-11月22日
初选考试:2025年11月23日15:00-16:35
3面试安排
2025年11月28日-2026年1月31日
4结果公示
2026年1月31日前
江汉油田是以油气勘探开发为核心业务的中国石化驻鄂央企,地处美丽富饶的江汉平原,位于湖北省潜江市,北临汉水,南依长江,东距九省通衢之都武汉150公里,西距历史文化名城荆州60公里,地理位置优越,交通条件便利。
经过60年的发展建设,建成横跨湖北、山东、陕西、重庆等省市的5个油气生产基地。现已跨入大中型油气田行列,是我国首个实现页岩气商业开发的规模企业。
01油气化工生产单位
涪陵页岩气公司
位于“巴国故都”的重庆涪陵,作为中国首个国家级页岩气示范区,始终践行“为中华民族争气、为中国石化争先、为江汉油田争效”的气田精神,创新集成了页岩气高效开发六大核心技术体系,累计产气超650亿方,打造了页岩气开发的中国样板。我们始终坚持“科技是第一生产力、人才是第一资源、创新是第一动力”,大力实施人才强企战略,积极推进人才培养三年行动计划,为青年人才成长成才提供广阔舞台,真诚欢迎大家加入我们“涪气”大家庭!
江汉采油厂
位于美丽富饶的江汉平原,北临汉水,南依长江,生产范围横跨潜江、仙桃、天门、洪湖、监利、沙市6个市,是一个以原油生产集输为主、油气技术服务为辅的综合型石油开发企业。近年来,我们聚焦油田“万千百”战略目标,准确把握职责定位,加快创新人才精准培养,搭建了人才成长的广阔平台、展示才华的精彩舞台,真诚欢迎有志青年加入我们江采大家庭,让我们携手共创江汉采油厂更加美好的明天。
清河采油厂
位于山东省寿光市,八面河地区由胜利油田于1966年12月发现,1986年7月石油工业部将八面河地区勘探开发总体承包给江汉油田,是中国石油工业史上第一个远距离跨省区域总承包的“试验田”。清河采油厂深化油公司模式建设,加快技术迭代升级,推进区域一体化合作,全力打造国内上游油公司模式建设示范标杆,自觉扛稳端牢能源饭碗政治担当,努力实现老油田高质量发展。
坪北经理部
紧邻革命圣地延安,是以原油生产、集输为主的油田开发单位,是中石化与中石油合作开发的第一个油田;27年来,几代坪北石油人,扎根高原,为国献油,创新形成了特低渗透油藏高效开发经验,打造了中石化精细管理的典范,经理部连续8届获中石化“红旗采油厂”,先后4次被授予“先锋采油厂”称号。同学们,热诚欢迎你们加入坪北大家庭,让我们一起携手逐梦陕北高原,共同创造坪北经理部更加美好的明天!
荆州采油厂
位于历史文化名城荆州,是一个集油气勘探、开发、采油、注水、集输于一体的石油生产单位,负责湖北省荆州市境内的松滋、花园、荆西、沙市、八岭山、万城6个油田的生产管理工作,是江汉油田增储稳产的后备战场和重要战略支点。荆州采油厂推行的信息化条件下厂直管班组管理模式,着力打造“形神兼备”的国内上游标准化示范区样板。欢迎各位优秀学子加入“荆采”,创造精彩!
采气一厂
位于重庆万州,承担鄂西渝东地区的天然气勘探开发工作,工区涵盖湖北省利川、咸丰、恩施、宜昌和重庆市石柱、梁平、万州等地区,机关和生活基地建在重庆市万州区,人文环境和谐舒适。近两年,随着红星500亿方增储工程展开和兴隆气田的开发,采气一厂迎来了前所未有的发展机遇,红星、兴隆、宜昌等区块勘探相继取得重大突破,企业可持续高质量发展前景乐观,青年人才的成长空间更加广阔。
油气产能建设管理中心
位于“巴国故都”的重庆涪陵,承担了油气产能建设投资管控主体责任和工程实施的主体责任,是油田增储上产的中坚力量。成立以来,我们始终秉持人才强企的战略,积极构建“四维一体”的人才培养体系,坚持筑巢引才、创新发展,倾力打造精干高效的复合型精英团队。随着油田“万千百”战略目标的稳步推进,以及“大上游”一体化合作开发的不断深化,我们将为青年员工创造更加优越的发展条件,搭建干事创业的广阔舞台,让大家在这里成长历练、展现才华、建功立业!
采油气技术服务中心
位于湖北潜江,是江汉油田采油(气)工程建设的专业技术服务单位,现有油气水井作业及配套、设备设施及地面工程等5大类55项专业业务。秉承“安全第一、稳中求进、尽力而为、量力而行”的原则,坚持走“管理+技术”发展之路,全力支撑油气主业生产。近年来,中心加快三支人才队伍建设,优化完善大学毕业生成长成才通道,用好用活各类人才,拥有国家级技能大师创新工作室,被中石化评为技能人才培养突出贡献单位,为油田实现高质量发展第二次跨越贡献了采服力量。
江汉盐化工湖北有限公司
位于湖北潜江,是江汉油田综合开发利用地下盐卤资源而兴建的综合性化工企业。目前已经形成了“采卤-盐硝-氯碱-消毒剂”产业链,主要产品有工业盐和食用盐、烧碱和液氯、漂粉精和强氯精3个系列10多个品种。漂粉精和强氯精工业产品纳入中石化核心产品目录清单,消毒剂年生产能力超10万吨,含氯消毒剂位居世界第一。江汉盐化工欢迎大家的加入!
02技术科研单位
勘探开发研究院
位于湖北武汉东湖新技术开发区,作为江汉油田油气主业发展的核心支撑力量,肩负着油田油气战略研究、勘探开发技术、储气库和盐卤等特色业务发展支撑和高层次人才培养等重要职责,是油田吸引高层次人才的“蓄能器”、培养专家型、复合型人才的“加速器”、培育自主创新技术的“孵化器”,正朝着“建设华中地区油气勘探开发重要人才中心和创新高地”“打造上游企业一流勘探开发研究院”的发展目标压茬推进,为青年才俊提供了广阔的发展空间。
石油工程技术研究院
位于湖北武汉硚口区,始建于1969年,是油田专门从事石油工程技术研究与应用的科研单位。专业涵盖钻井、储层改造、采油气、油气集输与地面工程、油田化学、井下工具、工程规划、人工智能等领域。积累了包括页岩、碳酸盐岩、复杂断块、低渗透等油气藏在内的9大类储藏的勘探开发经验,累计承担国家“973”、“863”、重大专项以及中国石化等重大项目160项,其中25项成果达到国际领先或先进水平,在行业内享有较高的知名度和影响力。
信息中心
位于湖北武汉东湖高新区,是油田专门从事信息化建设与管理的科研单位。涵盖了信息化平台建设管理,信息技术开发、项目推广和应用系统维护,数据信息安全管理,人工智能,档案管理与服务,油田志鉴编纂等专业技术领域,积累了包括企业信息化管理、应用开发、数据治理、网络安全、两化融合在内的丰富经验,建成了“一个新型数据资源中心、一个云技术支撑平台、六大主营业务数字化应用”,形成了信息引领、数据融合、业务协同的“大运行、大科研、大监督”体系,在石化行业内享有较高的知名度和影响力。
博士后科研工作站
先后与中国地质大学、西南石油大学、长江大学等10余所高校达成了联合培养博士后协议。
先后申获国家级、省部级基金资助20项,其中国家自然科学青年科学基金项目1项、中国博士后科学基金会面上资助7项、湖北省博士后创新岗位资助12项。
2020年博士后工作综合评估中被国家人力资源和社会保障部、全国博士后管理委员会评为全国“优秀”等级。院士专家工作站
我国首个页岩气院士工作站,先后与中国科学院、中国工程院43名院士进行了科研技术交流。
先后与郝芳、高德利、罗平亚、李阳、孙金声、葛洪魁等院士专家签订了技术合作协议,通过联合攻关有力促进页岩气关键技术的突破,助力页岩气高效开发。
2017年被中国科协评为示范院士专家工作站。
2021年被评为重庆市优秀院士工作站。滑动查看更多
薪酬待遇
薪酬:根据中石化薪酬政策,结合企业发展和员工成长,薪酬待遇由“基本薪酬”+“绩效奖金”+“项目津贴”三部分构成。
发放形式:基本薪酬按月按标准发放,绩效奖金与考核结果挂钩,分年中、年底两次发放。
其他:员工除法定的五险一金外,还享有企业年金和带薪休假疗养津贴。

配套保障
1人才公寓
油田人才公寓为大学生提供免费食宿,空调洗衣机、生活用品一应俱全。在武汉东湖高新区新建人才公寓,大力实施人才飞地模式,为专业技术人才提供安心服务。
2医疗保健
除享受油田员工医疗保险之外,每年还能享受湖北区域性医疗健康服务,组织到武汉同济医院、湖北省人民医院、油田总医院等进行健康体检。
3生活配套
油田矿区及外部工区均有配套的子女就学、医疗等配套生活设施,为大家营造安心工作、舒心生活的良好环境。
联系方式
联系部门:江汉油田党委组织部(人力资源部)
联 系 人:许老师 彭老师
联系电话:0728-6581990、6581991
电子邮箱:rck.jhyt@sinopec.com
江汉油田
欢迎你的加入
*声明:本站发布的招考动态来源于考试官方网站,本站整理编辑,若涉及版权或错误,请联系本站予以更改或删除。点击反馈

关注公众号